亲爱的同学们: 为增强学生安全意识,营造积极向上的校园安全文化氛围,中国人力资源和社会保障出版集团拟组织开展“技能雏鹰杯”2025年春季学期开学第一课“筑牢安全防线,守护平安校园”活动成果征集大赛。 本次活动以“筑牢安全防线,守护平安校园”为主题,旨在通过图文、视频等形式,展现校园安全知识,提升全体师生的安全意识和防范能力。快来发挥你的创意,用镜头和文字记录校园安全点滴,赢取荣誉证书和纪念品吧!
PART.01 活动名称与主题
(一)活动名称:“技能雏鹰杯”2025年春季学期开学第一课校园安全图文视频征集大赛
(二)活动主题:筑牢安全防线,守护平安校园
PART.02 活动组织与活动安排
(一)活动组织 主办单位:中国人力资源和社会保障出版集团
(二)活动安排 作品征集阶段(2月24日 — 3月3日): 各班级要鼓励学生积极参赛,同时将参赛作品以”学生姓名+作品标题“命名发送至邮箱1418621217@qq.com。
PART.03 活动形式及相关要求
(一)活动形式 结合技工院校校园安全教育,以“筑牢安全防线,守护平安校园”为主题,采用图文或短视频的形式,由各技工院校推选不超过3份学生的作品参赛。
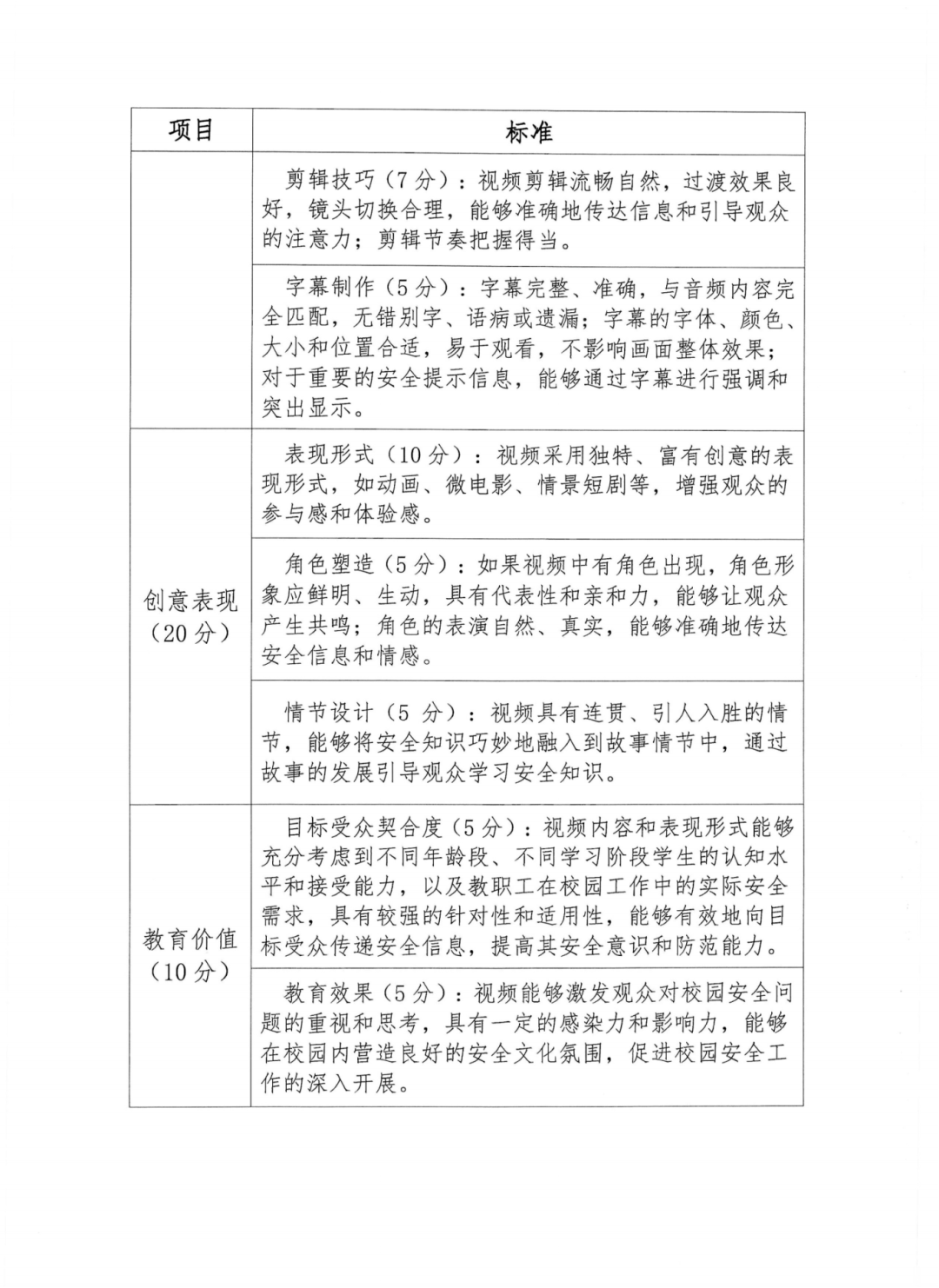
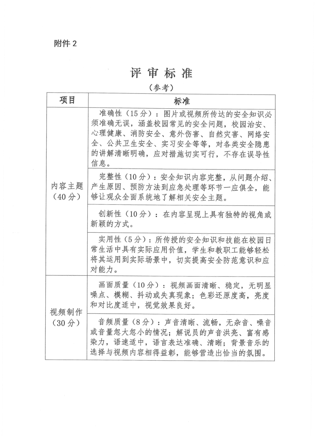
(二)作品要求 图文作品可由技工院校学生拍摄校园安全知识讲座、校园安全黑板报、校园安全演习等,内容可包括校园治安、心理健康、消防安全、意外伤害、自然灾害、网络安全、公共卫生安全、实习安全等,帮助技工院校师生了解各方面校园安全知识,图片作品应为参赛学生自行拍摄,并配以相应的文字说明。 短视频作品可由技工院校学生讲解校园安全知识、介绍校园安全设施使用方法等,也可创作校园安全教育小短剧或在校内开展相关现场采访等多种形式,内容可包括校园治安、心理健康、消防安全、意外伤害、自然灾害、网络安全、公共卫生安全、实习安全等,帮助技工院校师生了解各方面校园安全知识,同时可配适当的背景音乐和字幕。作品内容可参考《校园安全教育(第二版)》(书代号:A01-6590)。
(三)其他要求 1.图文作品黑白、彩色不限,单幅、组照均可,组照每组不超过3张照片。作品为JPEG格式,大小在2MB以上,边长像素不小于2000,须含有完整的EXIF数据。作品只可做亮度、对比度、色彩饱和度的适当微调,确保内容真实无过度处理。谢绝提供电脑创意和改变原始影像的作品。 2.视频作品鼓励采取9:16竖版构图拍摄,作品时长不超过3分钟,内容新颖;视频分辨率不低于1920*1080,大小不超过300M;如配字幕,字幕为简体中文。 3.作品内容及取景应为原创,无版权问题。不得使用无版权素材,不得侵犯第三方的著作权、商标权等一切合法权利,严禁抄袭。因作品侵权或其他原因所引起的包括(不限于)肖像权、著作权、商标权等纠纷,将由参与单位和学生承担全部责任;作品内容须积极健康向上,符合国家法律法规规定,不得涉及色 情、暴力、宗教与种族歧视等内容,不得有反动、违法内容,不得植入广告等。 4.所有作品自提交之日起,主办单位即拥有作品的公益使用权,包括但不限于在技工教育网、技工教育公号等媒体平台发布、播放、对内容进行二次剪辑等操作。 5.凡提交作品参加活动,即视为认可并接受以上条款,主办单位拥有对活动的最终解释权。
PART.04 优秀作品奖励
本次征集的作品由主办单位组织专家进行评选,主办单 位将为获奖优秀作品的作者颁发荣誉证书、纪念品,并向其 指导教师发放感谢信。 此外,获奖作品将在《职业》杂志等部属媒体刊发。

筑牢安全防线,守护平安校园。同学们,校园安全关乎你我他,快来用你的创意为平安校园贡献力量吧!期待你的精彩作品!
